If you are like me, the news of ransomware attacks across the world seem to be on the increase with news headlines breaking it seems like almost every week with a new attack threatening data and holding information hostage. What’s more, this is not just an “on-premises threat” as was the case some years ago. Attackers realize that organizations are moving to the cloud in droves. So, this is increasingly where the data is. At the SHIFT event, Commvault announced Cloud Rewind. What is this?
Table of contents
Brief overview of hybrid and cloud infrastructure
Most organizations today are moving to some type of cloud infrastructure, whether it is full native public cloud infrastructure or hybrid infrastructure with a mix of on-premises and cloud infrastructure. This is very common today. Despite making things easier, cloud is also complex by nature with many moving parts and pieces.
Having a “known good state” for your cloud environment is especially important when it comes to disaster recovery after a cybersecurity event. You want to make sure your environment does not have compromised infrastructure in its recovered state.
Brief overview of Cloud Rewind
Cloud Rewind provides the ability to have this capability for your entire cloud estate. In my mind, it is like having a Terraform state for your entire cloud infrastructure and not just your infrastructure, but also your data.
It combines both application rebuilds with data recovery so you know the “state” of your cloud environment is one that is clean, uncompromised, and ready for production once again. This “rewind” capability is also available for distributed cloud applications.
Features of Commvault Cloud Rewind
There are many features to note with Commvault’s Cloud Rewind announcement. Take note of the following capabilities of Rewind:
Full application and infrastructure recovery/rollback
With Cloud Rewind, you have the ability to not just recover the data that is found in your cloud infrastructure as many traditional cloud disaster recovery tools focus on, but Rewind also allows you to focus on your cloud infrastructure as well.
This is a crucial piece to the overall cybersecurity recovery puzzle in my opinion. Why? Well, with traditional recovery, you may be able to restore your data back to a good state, but what if some component of the infrastructure is still compromised? This will leave the door back open for attackers to establish persistence, perhaps, or even compromise the data once again.
Rewind will restore all needed aspects of the infrastructure, including configurations, dependencies, and your cloud application settings.
Resource discovery and dependency mapping
One of the challenges with cloud infrastructure and data is fully understanding the dependencies between different cloud infrastructures and applications. Cloud Rewind has the ability to discover your applications and it automatically maps out the dependencies involved. All resources that are dependent on one another are restored together and at their exact state before the cybersecurity incident.
Drift analysis
One of the challenges with understanding how a cybersecurity event has affected the environment is understanding the drift in the infrastructure state. How does Rewind know where to restore things and in what state?
It has a drift analysis feature that allows it to detect and flag inconsistencies in the cloud infrastructure. This allows for a smooth recovery that makes sure all the unintended changes are rolled back prior to the attack and malicious changes that may have been made.
Cloud reconstruction
It offers fully automated reconstruction of your cloud environment. With the push of a button so to speak, it can automatically rebuild your critical cloud applications without the need for manual actions on the part of admins. This helps to reduce the amount of time it takes to get back online.
Integration with cloud platforms
As you would expect, Cloud Rewind works with leading cloud platforms like Amazon AWS, Microsoft Azure, and Google Cloud. It can use their native API tools to make sure the recovery process is as fast as possible and is able to rebuild efficiently.
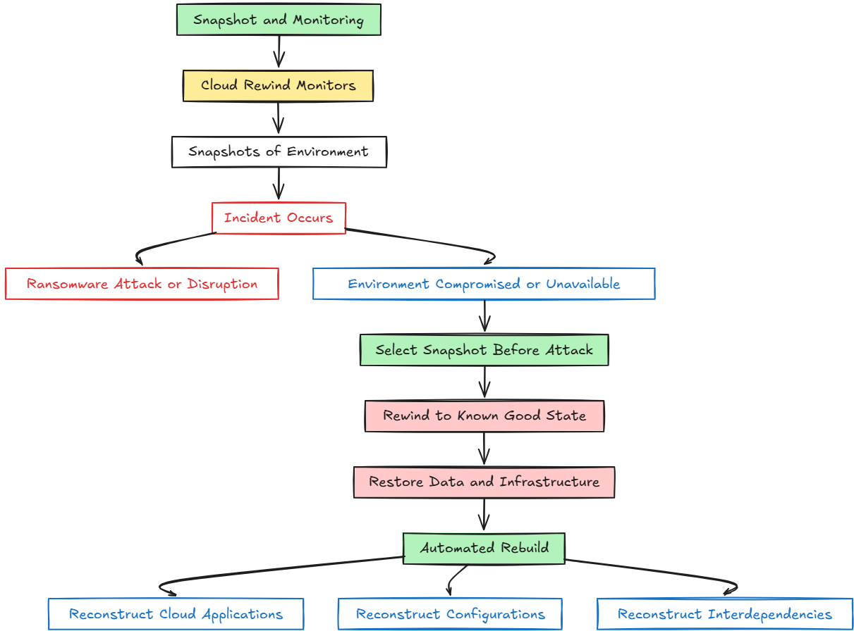
How does Cloud Rewind work?
Let’s get an overview of exactly how Commvault Cloud Rewind works:
- Snapshots – Regular snapshots of the cloud environment are taken, including data and also cloud configurations and dependencies
- Monitoring – Commvault Cloud Rewind monitors the environment and takes the snapshots of data/config
- Incident occurs – An incident happens that takes the cloud environment and applications offline
- Rewind to known good state – Cloud Rewind kicks in and allows the business to select the point in time before the incident occurred and begins automatically restoring the data and infrastructure to a known good state
- Automated rebuild – It automata the rebuild process by reconstructing applications and configurations and also making sure the data is good
What are the benefits to this type of recovery?
In my opinion, this takes cloud recovery to the next level. Traditional backup/recovery solutions only focus on the data and not the cloud infrastructure. We all know that at least a smart attacker is going to try to compromise the underlying configuration and infrastructure along with stealing or compromising data to establish persistence and other nefarious activities.
This is where Cloud Rewind is going to shine against these traditional types of solutions. Note the benefits:
- Fast recovery – as you can imagine, having this tool working for you is going to revolutionize how businesses are able to recover after an attack on their cloud environments
- Less downtime – Downtime will definitely be reduced since admins will have the benefit of automation taking over to reconstruct the cloud environment
- Better cyber resilience – This solution doesn’t just protect data, it protects the infrastructure and configurations, which is sorely needed today
- Less complexity – It makes the complexity out of manual recovery tasks
- Designed for cloud – It is built on top of and works with modern cloud environments like Amazon AWS, Microsoft Azure, and Google Cloud
Wrapping up
Commvault Cloud Rewind is a great new solution that I think will definitely help organizations get back on their feet and defend their cloud infrastructure in ways that were only a large playbook of manual processes and procedures before. With the automated recovery of not only data but also your cloud configurations and application dependencies, this will take things to the next level in terms of being able to recover your environment effectively and quickly.
Learn more about Commvault Rewind here: Cloud Rewind | Commvault.
Google is updating how articles are shown. Don’t miss our leading home lab and tech content, written by humans, by setting Virtualization Howto as a preferred source.

